降压稳压器IC的工作原理IC解密
目前最常见的开关稳压器拓扑之一是降压型开关稳压器。IC解密降压稳压器IC通常采用内置控制器和集成FET进行降压转换。不仅如此,降压稳压器IC还可应用到各类设计中,如反相电源、双极性电源以及单个或多个独立电压输出的隔离电源。本文介绍了各种降压稳压器的设计,阐释它们的工作原理,并讨论实现这些设计需要考虑的实际因素。
采用降压稳压器IC的降压转换器
瑞萨电子ISL8541x系列降压稳压器IC具有集成的上管和下管FET、IC解密内部启动二极管和内部补偿,可最大限度地减少外部元件数量,实现非常小尺寸的整体解决方案。此外,该系列稳压器IC具有3V~40V的宽输入电压范围,可支持多节电池和各种稳压电压输出。本文将以ISL85410降压稳压器IC为例详细解释各种应用设计。
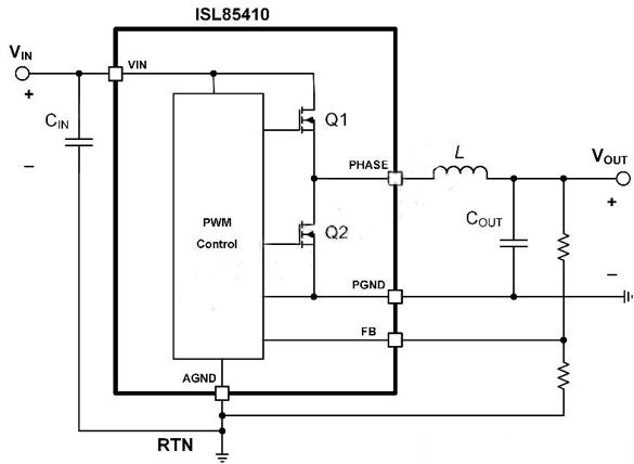
电源设计中,当所需电压低于系统中的可用电压时,则需要使用降压转换器。例如,采用12V电池作为输入电压的系统,需要输出5V、3.3V或1.2V电压,以便为微控制器、I / O、存储器和FPGA供电。通过有效地将高电压转换为低电压,降压转换器可延长系统内的电池寿命、减少散热并提高可靠性。图1为使用ISL85410降压稳压器IC的降压转换器的简化原理图。
输出电压与输入电压具有相同的极性,连续导通模式(CCM)中的电压转换率可表示为:
(1)
其中D是占空比,范围从0到1,表示输出电压(VOUT)始终小于或等于输入电压(VIN)。
采用降压稳压器IC的反相电源
虽然电子系统通常使用正电压,但有时也需要使用负电压。在这种情况下,需要反相电源用正输入生成负电压。为满足这些应用需求,比较常见的解决方案之一是使用反相降压-升压转换器。
图2比较了降压转换器与反相降压-升压转换器的功率级,IC解密表明可以通过切换FET Q2和电感L1来获得反相降压-升压转换器。这种拓扑变化会产生不同的电压转换比和输出电压的反相极性:
(2)
在反相降压-升压转换器中,输出电压幅度可以高于或低于输入电压,并且输出电压相对于输入电压源的接地是负的。


芯片解密